
广科大新闻网讯 为贯彻党的二十届四中全会精神,依据《中国共产党思想政治工作条例》推进相关工作,高校思想政治工作队伍培训研修中心(华南师范大学)、教育部高校辅导员培训和研修基地(华南师范大学)组织开展了2025年广东高校思想政治工作论文、案例、网络课程推选征集活动。学生处积极组织申报和校内评审,并对推荐作品进行修改打磨。
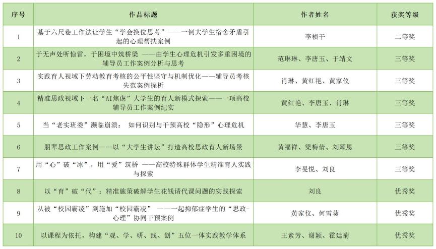
近日,推选征集活动结果公布,我校推荐的20项思想政治工作案例、论文均获奖,获奖数量创历史新高!其中,论文获奖10项,一等奖1项,二等奖1项,三等奖3项,优秀奖5项;案例获奖10项,二等奖1项,三等奖6项,优秀奖3项。具体获奖情况如下:
思想政治工作论文:

思想政治工作案例:

我校始终牢记立德树人的根本任务,重视思想政治工作,不断加强思想政治工作队伍建设,凝聚育人合力。在辅导员队伍建设方面,我校通过学工队伍能力素质提升培训、辅导员工作室建设等举措,切实推动辅导员队伍专业化、职业化、专家化发展,为学校学生工作高质量发展提供坚实保障。
来源:学生处,撰文:黄家仪,编辑:熊诗雪,审核:刘良、林延军、徐思洋

