
广科大新闻网讯 近日,各级科研及教学指导部门陆续公布2025及2026年度项目立项结果,我校多名教师主持申报的课题成功获批,科研立项工作再传捷报。
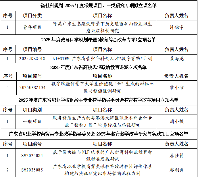
本次立项涵盖哲学社会科学、教育综合改革、职业教育等多个重要领域。我校许铭宇老师主持的项目获批广东省哲学社会科学规划2026年度常规项目,紧扣社科前沿,致力于为区域经济社会发展提供理论支撑与实践参考;黄海龙老师获批教育综合改革专项项目,对标教育强国战略,聚焦教学改革痛点难点开展深度研究;翁小洁老师立项2025年度广东省高校思想政治教育课题,致力于推动学校德育和思想政治教育工作高质量发展研究工作。


此外,我校多名教师成功获批广东省职业教育财经类、商贸类专业教学指导委员会、教育教学改革研究与实践项目等相关项目,课题研究紧扣广东省职业教育发展需求与行业产业发展实际。这些课题将为我校职业教育专业建设与人才培养模式创新注入新动力。
此次成绩的取得,既是教师潜心钻研、精益求精的成果,也离不开学校的统筹协调与全程服务,充分彰显了我校科研工作的良好态势与创新活力。
下一步,学校将持续强化服务保障,优化项目管理,推动更多科研成果转化落地,不断提升学校科研创新水平与社会服务能力,为学校高质量发展持续赋能。
来源:科技处,撰文:刘丹琪,编辑:徐思洋,审核:吴福根、林延军、熊诗雪

